我們將使用cookie等資訊來優化您的體驗,繼續瀏覽即表示您同意我們使用。欲瞭解詳細內容,請詳閱
隱私權保護政策
×
騰竣建設股份有限公司
都更公告
台北市內湖區碧湖段都更案
台北市文山區公訓段都更案
關於我們
服務項目
活動剪影
敦南竣
士林竣
公益
聯絡我們
影片專區
公益
敦南竣
都更公告
首頁
都更公告
台北市內湖區碧湖段都更案
25
02
2026
分享至Facebook
分享至X
分享至Plurk
分享至LINE
分享至Linkedin
分享至Whatsapp
分享至Weibo
分享至Blogger
分享至Gmail
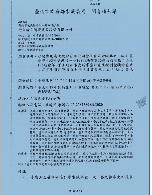
第四次公辦 開會通知
第四次公辦 開會通知
會議時間:115.03.12(四)下午15時00分
會議地點:臺北市都市更新處1703會議室
(臺北市中山區南京東路3段168號17樓)
回上頁
聯絡我們
回首頁
都更公告
台北市內湖區碧湖段都更案
台北市文山區公訓段都更案
關於我們
服務項目
活動剪影
敦南竣
士林竣
公益
聯絡我們
影片專區
公益
敦南竣
+886223257272
tj52564205@gmail.com